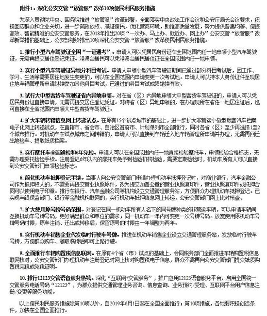
6月1日起,公安部推出的一系列改革新举措即将实施。其中有一项“扩大使用原号牌号码范围”,其具体内容是,同一车主名下的同号牌种类的非营运车辆,可以申请互换一次号牌号码。

此外,从6月1日起即将推行的措施还包括,推行小型汽车驾驶证全国“一证通考”、实行小型汽车驾驶证异地分科目考试、试行大中型客货车驾驶证省内异地申领、扩大车辆转籍信息网上转递试点、实行摩托车全国通检和6年免检、简化机动车抵押登记手续、实行机动车销售企业代发临时行驶车号牌、全面推行车辆购置税信息联网、推行12123交管语音服务热线。详见下图:

据悉,这是公安部于日前所推出10项公安交管“放管服”改革新举措,总体来看主要体现“异地通办”和“便捷快办”两个方面。根据公开资料显示,2018年公安部推出的各项公安交管“放管服”改革措施成效明显,已减免身份证复印件等申请材料3.1亿份,1.9万家社会机构代办公安交管业务,400多万名群众异地检车、考证,网上注册用户超过2.2亿,累计惠及6亿多人次,减少群众办事成本300多亿元。
“江淮乘用车”营销体系全新启航 发力新能源与智能化
面对汽车产业电动化与智能化的深刻变革,江淮汽车启动一项关键的
宋PLUS首夺德国插混月度销冠 比亚迪全球化驶入“快车道”
近日,BYD SEAL U(宋PLUS)成为德国11月车市插混车型销量冠军,
新奢智电中型SUV星途ET5皖赣首秀 五大核心优势重构15万级智能SUV价值标杆
12月6日,在安徽合肥·合柴1972文创园内,“5与伦比 新奢智电中
盘点A股研发之王比亚迪首创的新能源黑科技
2025年11月,比亚迪销售超48万辆,其中海外销售突破13万辆,双双
中国制造新名片:全球公务车新能源破局者
从日本街头到墨西哥警队,从匈牙利政府车队到巴西总统府,带有BY